执业药师

湖北报名执业药师审核资料2021年

来源:教育联展网 发布时间:2021-08-04

  2021年执业药师资格考试报名即将开始,有些考生还不太了解执业药师考试,执业药师考试时间是什么时候?怎么审核?需要哪些资料等这些问题,针对这些问题,小编整理如下内容:

  一、执业药师考试介绍

  执业药师资格考试是指经全国统一考试合格,取得《执业药师资格证书》的考试。并经注册登记,在药品生产、经营、使用单位中执业的药学技术人员。

  二、报名事宜

  考试报名证明事项推行告知承诺制,有关事宜请查阅中国人事考试网“资格考试报名证明事项告知承诺制”栏目。

  报考人员可在规定时间内登录中国人事考试网 “网上报名”平台按所在地区报名。报名具体日期、考试收费标准、准考证获取方式等相关事项及报名程序、具体要求,请见各省(区、市)人事考试机构发布的有关通告。

  三、执业药师考试资格审核方式有哪些?

  1、执业药师资格考试报名—现场审核

  这是最常见的执业药师考试资格审核方式,网报成功后,报考者需将报名表、学历证书、资格证书等的原件及复印件,带到指定的审核地点,由人考中心的工作人员进行审核,现场确定报考资格。

  2、执业药师资格考试报名—网上审核

  随着网络信息档案的建立,通过确定的身份证明就能在网上直接查到相关学历、资格情况,进行网上执业药师考试资格审核。只需在人考中心报名时填写正确的信息,并再次登录,即可确认自己是否通过审核。

  3、执业药师资格考试报名—考后审核

  个别地区采用报名后不审核,直接参加考试,考试结束后再进行现场审核。所需提交的资料与考前审核相同,只是时间放在了考试之后。

  四、执业药师资格考试报名审核考后审核需提交材料

  执业药师现场进行报考条件审查时,须提交《报名表》、网上交费通知单、所在单位出具的从事工作年限证明,身份证(军官证)、学历(学位)证书(在国(境)外取得的,需经国务院教育行政部门认可)的原件和复印件各1份。申请免试部分科目的考生,除提交上述材料外,还需提供相关的原始证件和复印件各1份。

  各市在执业药师资格考试报考条件审查时,必须严格掌握报考条件,认真审核报考人员提交的报名材料。对符合报考条件的,须收下《报名表》,签署审查意见并盖章。同时收下工作年限证明、身份证(军官证)、学历(学位)、符合免试部分科目条件的专业技术资格证书和职务聘任证书复印件各1份,并在执业药师资格考试报考人员提交的“网上交费通知单”上盖章(没有盖章的无效)后退回给报考人员。

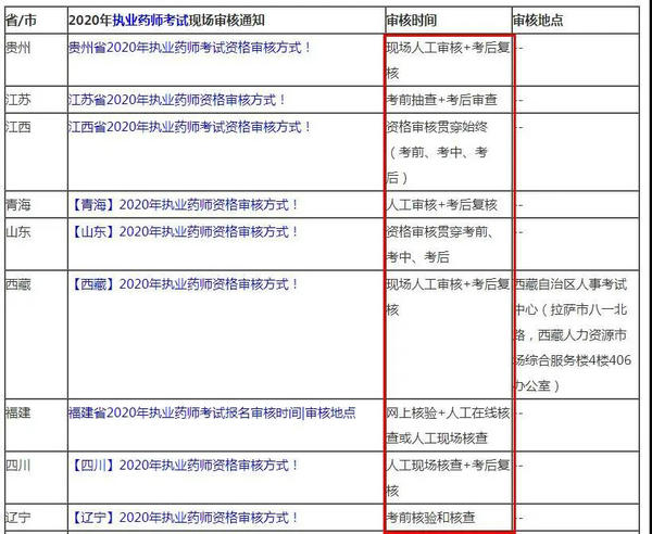
  各地区多采用多种资格审核方式并存审核

  从全国范围来看,全国超过90%的省份采用等多种审核方式相结合的方法进行审核。

2021年全国执业药师报考审核资料

上一篇:山东网上报名执业药师入口2021年

下一篇:上海2021年执业药师在哪审核?

展开更多